快科技8月20日消息,阿维塔发布消息称,阿维塔入股华为引望成第二大股东:余承东现身协议签约现场阿维塔投资华为引望协议签约完成,正式成为华为引望第二大股东。
现场参与签约的重磅嘉宾非常多,包括长安汽车董事长朱华荣、华为轮值董事长徐直军、华为车BU董事长余承东等,其中余承东前往时乘坐的正是一台阿维塔11。
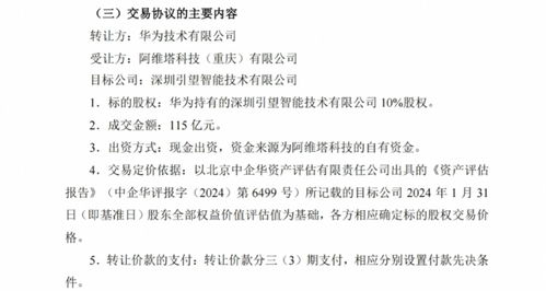
昨日晚间,重庆长安汽车股份有限公司在发布公告中宣布,其联营企业阿维塔科技计划于8月20日与华为签署《股权转让协议》,购买华为持有的引望公司股权,交易金额达到115亿元人民币。
阿维塔科技还计划与华为和引望签订《股东协议》,交易完成后,阿维塔科技将持有引望10%的股份,而华为的持股比例将达到90%。
长安汽车与华为去年签署的《投资合作备忘录》就曾提到,华为拟成立一家聚焦智能网联汽车的智能驾驶系统及增量部件的研发、生产、销售和服务的新公司,而长安汽车及关联方将有意投资该公司,如今尘埃落定,由阿维塔完成了这关键的一步。

【本文结束】如需转载请务必注明出处:快科技
责任编辑:落木
版权声明:本文为 “联成科技技术有限公司” 原创文章,转载请附上原文出处链接及本声明;